喜报!沈铸所牵头修订的JB/T 7526-2025正式发布
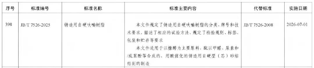
近日,由沈铸所牵头修订的JB/T 7526-2025《铸造用自硬呋喃树脂》正式发布,将于2026年7月1日正式实施。


以呋喃树脂为粘结剂制作的砂型(芯)具有精度高、强度高、溃散性好以及可循环使用等优点,生产出的铸件表面光洁、尺寸精度高、内部质量优良,因此呋喃树脂广泛应用于高端铸件的制造。本次修订更改了按氮含量分类的要求、技术要求及检验规则等,提高了产品的常温抗拉强度指标,提升了产品质量;解决了旧砂再生回收率低的问题,减少了固体废弃物的产生;增加了槽罐车运输方式,实现了运输环节的节能降耗。
JB/T 7526-2025适用于以糠醇为主要原料,配以甲醛、尿素和/或苯酚等合成的,用酸催化的铸造用自硬型(芯)砂粘结剂的制造,本标准的发布有效解决了标龄老化的问题,为我国铸造企业选用适配的树脂提供了参考依据,为我国呋喃树脂产业的可持续高质量发展奠定了稳固根基,为我国高端铸件生产构筑了重要技术支撑。
地址:中国辽宁省沈阳市铁西区云峰南街17号 邮编:110022 中国机械总院集团沈阳铸造研究所有限公司 版权所有
综合办公室:024-25852950 经营管理部:024-25872276/25851536 E-mail:srif@chinasrif.com
辽ICP备05018365号 辽公网安备 21010602000075号
主要从事铸件方面的研究,开发,技术推广及产品生产加工.
技术支持:北京信诺诚